威廉希尔

威廉希尔
  • 威廉希尔-威廉希尔(中国)网址
  • EN
  • 威廉希尔 +
    • 综合要闻
    • 图片新闻
    • 通知公告
    • 科技服务
    • 教师风采
    • 校友信息
    • 媒体资源
  • 威廉希尔 概况 +
    • 基本情况
    • 办学历史
    • 组织架构
    • 三级单位
  • 师资队伍 +
    • 杰出人才
    • 教师主页
    • 博士后流动站
    • 荣休教师
  • 人才培养 +
    • 本科生教育
    • 研究生培养
    • 留学生培养
  • 学科建设 +
    • 双一流建设
    • 211建设
  • 科学研究 +
    • 学术动态
    • 科研成果
    • 科研平台
  • 国际交流
  • 党群工作 +
    • 党建双创
    • 教师党建
    • 学生党建
    • 青年工作
    • 工会工作
    • 团委工作
    • 离退休工作
  • 学生工作 +
    • 学生天地
    • 学生党建
    • 学生科技
    • 奖助贷勤
    • 团学工作
    • 研究生信息
  • 下载专区 +
    • 政策文件
    • 本科生培养表格
    • 研究生培养表格
    • 威廉希尔 专用信纸、院徽PPT等
    • 计划生育表格
  • 联系我们
  • 威廉希尔-威廉希尔(中国)网址
  • EN
当前位置: 威廉希尔  >  科学研究  >  学术动态  >  正文

科学研究

学术动态

  • 学术动态

  • 科研成果

  • 科研平台

    地质过程与矿产资源国家重点实验室
    构造与油气资源教育部重点实验室
    资源定量评价与信息工程自然资源部重点实验室
    通知公告
    合作交流
    仪器平台
    油气勘探开发理论与技术湖北省重点实验室
    通知公告
    合作交流
    仪器平台
    紧缺战略矿产资源省部共建协同创新中心

学术动态

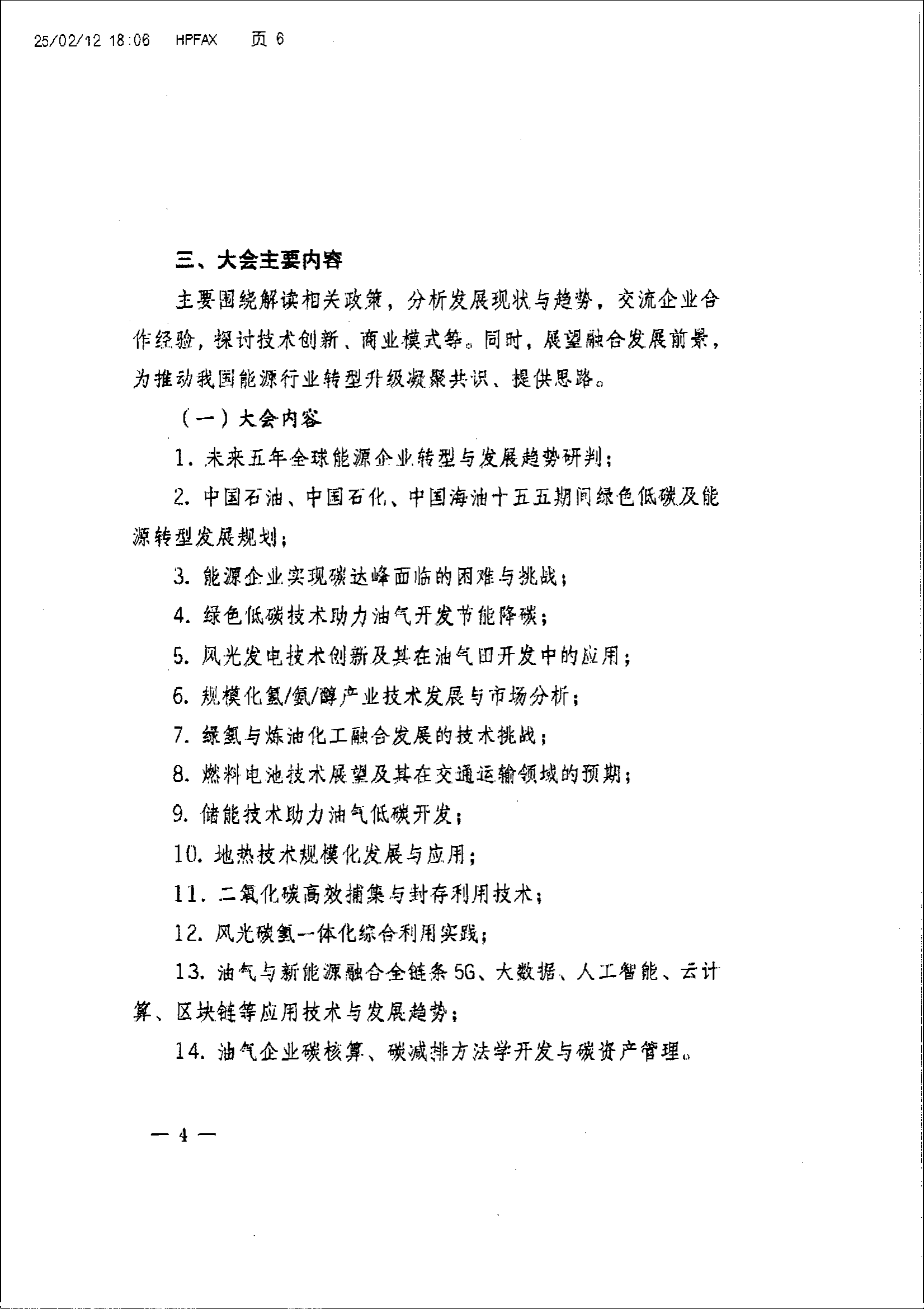
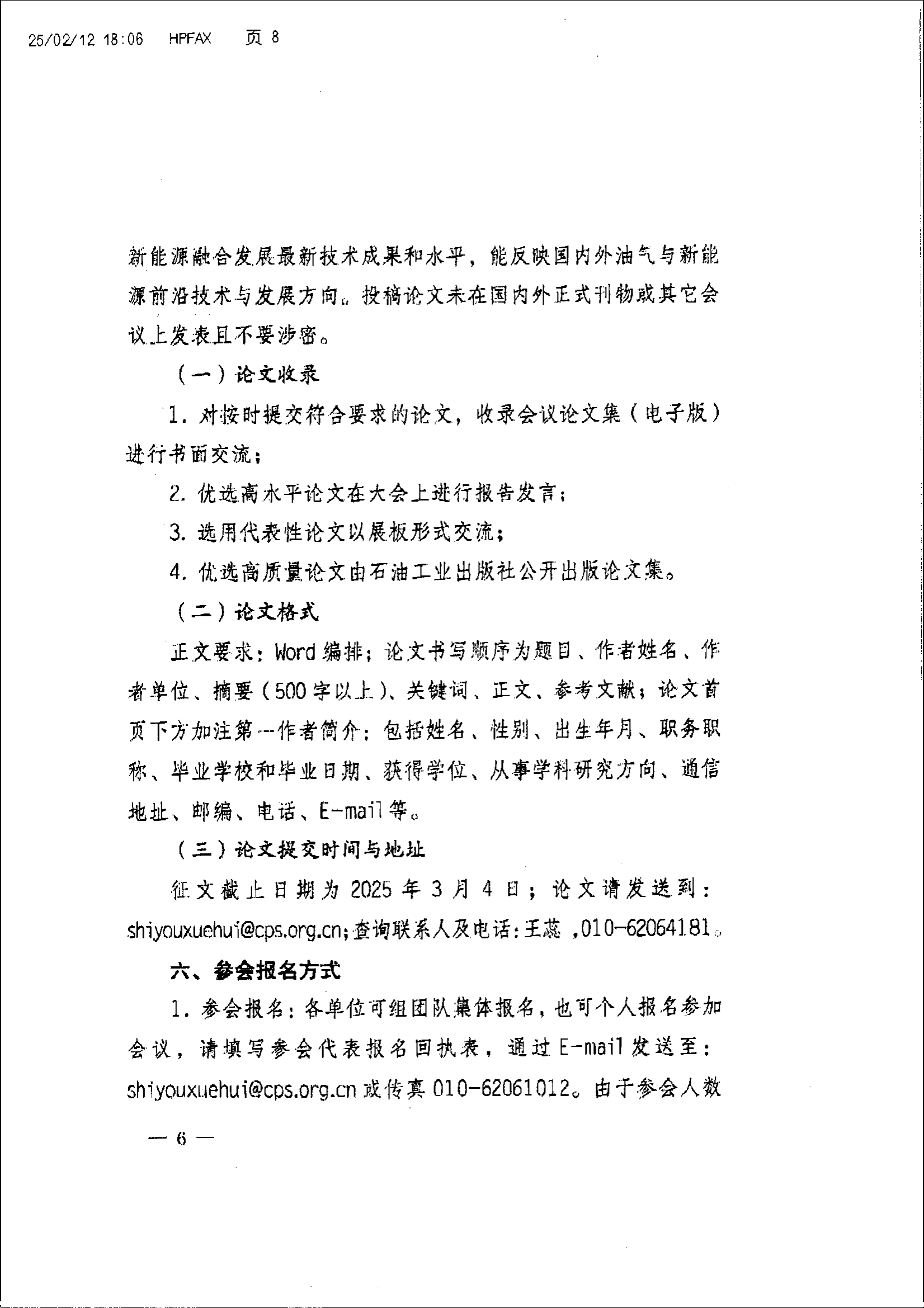
关于召开“2025中国油气与新能源融合发展大会暨新技术成果展”的通知

发布人:周娇娇 来源: 日期:2025-02-18 点击数:


上一条:【2月27日】名家论坛2025-2期周立宏学术报告 下一条:关于召开中国煤层气开发利用产业创新联盟第一届理事会暨学术委员会会议的通知

友情链接:

  • 教育部
  • 科技部
  • 留学基金委
  • 国家自然科学基金委
  • 中国石油
  • 中国石化
  • 中海油
  • 自然资源部
  • 中国地质调查局
  • 紫金矿业
  • 西部矿业
  • 威廉希尔-威廉希尔(中国)网址

电话/传真:86-27-67883051 Email:[email protected] 地址:中国 湖北 武汉市洪山区鲁磨路388号 邮编:430074

本站所有信息归 威廉希尔-威廉希尔(中国)网址 版权所有